Nombre Parcourir:22 auteur:Éditeur du site publier Temps: 2026-03-31 origine:Propulsé
Le 11 mars 2026, le ministère de l'Industrie et des Technologies de l'information a publié un communiqué approuvant officiellement la publication de 453 normes industrielles, notamment « JC/T 2962-2026 Quota de prise d'eau pour les matériaux d'étanchéité des bâtiments » et « JC/T 2963-2026 Normes industrielles pour les matériaux d'étanchéité des entreprises économisant l'eau », fournissant un soutien technique important pour les projets écologiques, à faible teneur en carbone, économes en eau et développement efficace de l’industrie des matériaux de construction. Jiangsu Canlon Building Materials Co., Ltd., en tant qu'unité participante principale, a profondément participé à l'élaboration des deux normes , contribuant de manière significative à la normalisation de l'utilisation de l'eau et à la systématisation de la conservation de l'eau dans l'industrie grâce à sa force technique et son expérience pratique.
Les deux nouvelles normes spécifiques à l'industrie pour les matériaux d'étanchéité publiées cette fois-ci se concentrent sur la gestion de l'utilisation de l'eau de production et sur la construction d'entreprises économes en eau. Ils comblent les lacunes des normes de l'industrie en matière de gestion des quotas d'utilisation de l'eau et de systèmes d'évaluation des économies d'eau, et revêtent une importance capitale pour promouvoir la transformation verte de l'industrie des matériaux d'étanchéité du bâtiment et améliorer l'efficacité de l'utilisation des ressources.
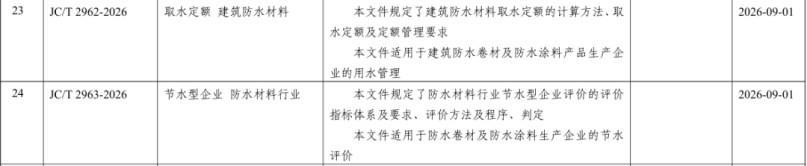
JC/T 2962-2026 « Quota d'extraction d'eau pour les matériaux d'étanchéité des bâtiments » stipule clairement la méthode de calcul, les indicateurs de quota d'extraction d'eau et les exigences de gestion des quotas pour les quotas d'extraction d'eau pour les matériaux d'étanchéité des bâtiments. Il s'applique à l'ensemble de la gestion de l'eau des principaux fabricants de produits, tels que les membranes d'étanchéité des bâtiments et les revêtements imperméables, et régulera efficacement le comportement d'utilisation de l'eau des entreprises et guidera l'industrie pour extraire l'eau de manière rationnelle, utiliser l'eau efficacement et économiser l'eau.
JC/T 2963-2026 « Entreprises économes en eau dans l'industrie des matériaux d'étanchéité » établit un système d'indice d'évaluation pour les entreprises économes en eau dans l'industrie des matériaux d'étanchéité, clarifie les exigences, les méthodes, les procédures et les règles de jugement d'évaluation, et couvre les fabricants de membranes imperméables et de revêtements imperméables. Il fournit une base unifiée permettant à l'industrie de procéder à la création, à l'évaluation et à la gestion hiérarchique des entreprises d'économie d'eau, et aide les entreprises à accélérer la transformation technologique et les mises à niveau de la gestion en matière d'économie d'eau.
En tant qu'entreprise leader dans l'industrie chinoise de l'étanchéité aux polymères, Canlon a toujours adhéré aux concepts de fabrication verte et de développement durable et a participé activement à l'élaboration des normes industrielles. Sa participation à l'élaboration de deux normes fondamentales d'économie d'eau démontre non seulement la force technique de l'entreprise en matière de production verte et de gestion de l'eau, mais souligne également sa responsabilité et son engagement à conduire l'industrie vers un développement à faibles émissions de carbone et de haute qualité.
La publication et la mise en œuvre de ces deux normes marquent une nouvelle étape dans l'industrie chinoise des matériaux d'étanchéité pour la construction, caractérisée par une utilisation standardisée de l'eau, une évaluation systématique et une conservation standardisée de l'eau. Cela favorisera davantage l'élimination des capacités de production obsolètes, la promotion de technologies avancées d'économie d'eau et aidera l'industrie des matériaux de construction à parvenir à un développement vert, à faible émission de carbone et de haute qualité.
+86-18861303997

+86-512-63807088

albert@canlon.com

No.8, Hengtong Rd, Qidu Town, Wujiang Dist, Suzhou City, 215234, Chine
droits d'auteur 2019 Jiangsu Canlon Building Materials Co., Ltd.Tous droits réservés .